豆奶视频在线观看豆奶视频APP官网机带来新的技术干货:汽车内外饰注塑产品皮纹设计指南
文章导读:豆奶视频在线观看豆奶视频APP官网机带来新的技术干货:介绍内外饰注塑件结构设计时,内外饰皮纹件表面的皮纹方向、皮纹区域、拔模角度的设计要求,内饰定义为皮革纹时,一般会需要造型部门参考本文定义内饰皮纹,保持车内纹理的一致性。
豆奶视频在线观看豆奶视频APP官网机带来新的技术干货:介绍内外饰注塑件结构设计时,内外饰皮纹件表面的皮纹方向、皮纹区域、拔模角度的设计要求,内饰定义为皮革纹时,一般会需要造型部门参考本文定义内饰皮纹,保持车内纹理的一致性。
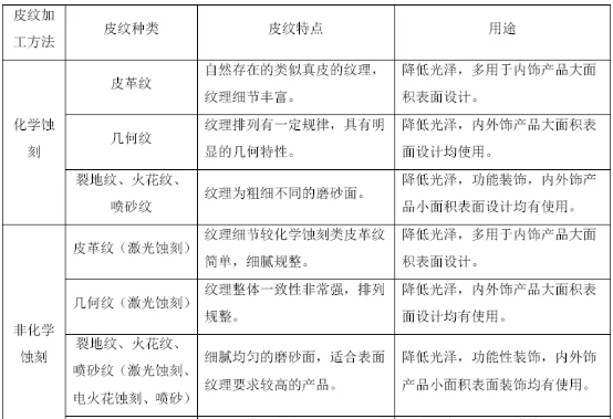
1、常用皮纹种类
常用皮纹种类见下表。

内外饰样件,是指为验证装车问题,供应商提供的未带皮纹样件或带皮纹的样件,自制件也适用。
2、皮纹区域定义
产品皮纹区域的确定以产品装配关系为主,产品单品结构为辅。
1 产品装配关系
产品装配后,表面外露的区域需要定义皮纹。
产品装配后,配合缝隙、搭接关系等易目视到的区域需要定义皮纹,若需要定义皮纹,产品装配间隙设计时预留出做完皮纹后产品増加的厚度,通常此厚度为对应的纹理深度基础上増加0um-20um。
2 产品单品
产品与出模方向不垂直的同一平面不能一部分定义为皮纹区域,另一部分为非皮纹区域,否则皮纹制作后模具会沿产品出模方向出现倒扣,导致产品出模皮纹拉伤。
深腔、窄细筋、喇叭网、格栅网格等产品不易出模的结构通常不定义皮纹区域,进行喷砂处理或者保留模具加工成型的火花纹,保证产品顺利出模。
产品分型线两侧都有胶位且装配后外露,则分型线两侧都定义皮纹区域。
3、脱模角度
在产品设计前,需结合表面纹理深度对产品相应的脱模角度,保证产品顺利成型,通常脱模角度对应的纹理深度见下表。

4、皮纹方向
对于内饰皮纹方向,一般将认可的标准皮纹样板进行X、Y向规定,如下图所示。

内饰皮纹方向以X表示,下图中箭头方向表示皮纹方向。

仪表盘,副仪表盘皮纹方向

前后门护板皮纹方向

侧围护板,门槛护板皮纹方向

背门护板皮纹方向

座椅侧护板皮纹方向

座椅背护板皮纹方向
由于外饰皮纹通常为犁地纹或不规则的几何纹,一般不涉及到方向问题,故外饰皮纹方向不做定义。
本文来源:汽车内外饰设计,版权归原创作者及其公司所有,分享仅用于学习、交流,如有侵权请告知删除。
豆奶视频在线观看电子12年专注研制豆奶视频APP官网机,等离子体清洗机,豆奶视频APP官网设备,常压大气和低压真空型低温豆奶视频免费观看在线设备,大气低温等离子体表面处理系统,大气常压收放卷等离子表面 设备处理的国家高新技术企业,豆奶视频在线观看严格执行ISO9001质量体系管理,生产的豆奶视频APP官网机通过欧盟CE认证,为电子、半导体封装、汽车、yi疗等领域的客户提供清洗、活化、刻蚀、涂覆的等离 子表面处理解决方案,是行业内值得信赖的豆奶视频APP官网机厂家。如果您想要了解关于产品的详细内容或在设备使用中存在疑问,欢迎点击豆奶视频在线观看的在线客服进行咨询,或者直接拨打全国统一 服务热线400-816-9009,豆奶视频在线观看随时恭候您的来电!
豆奶视频在线观看推荐
行业资讯
- 昆山豆奶视频在线观看以豆奶视频免费观看在线技术领衔 赴会Medtec China 2025
- 美成熟制程芯片低价冲击国内市场 商务部:将依法启动调查
- 医疗导管等离子蚀刻机介绍
- 昆山豆奶视频在线观看通过高新技术企业重新认定
- 我国新能源汽车销量蝉联全球第一,新能源汽车促进豆奶视频APP官网机表面处理事业发展!
- 苹果发布两颗芯片:M2 Pro 和 M2 Max,豆奶视频APP官网机能够应用在上面吗?
- 2022年硬盘出货量:大幅下跌,接近腰斩,这对豆奶视频APP官网机有什么样影响呢?
- 博世在苏州投资建立新能源汽车核心部件及自动驾驶研发制造基地,促进豆奶视频APP官网机行业发展!
- 2022年汽车销量2686.4万,新能源市场占有率达到25.6%,豆奶视频APP官网机的能够带来什么变化?
- 确保芯片供应充分,重塑汽车产业集群,豆奶视频APP官网机成为汽车领域的一员呢?








苏公网安备 32058302002178号
